
La Convention de l’O.N.U. (13 décembre 2006) ratifiée par la Belgique relative aux Droits des Personnes Handicapées a pour objet de promouvoir, protéger et assurer la pleine et égale jouissance de tous les droits de l’homme et de toutes les libertés fondamentales par les personnes handicapées et de promouvoir le respect de leur dignité intrinsèque.
En référence à cette Convention, les services agréés et subventionnés par l’A.V.i.Q. de l’ASBL « Le Château Vert » visent la dignité de la personne. Elle se traduit par l’autodétermination et la recherche d’une qualité de vie de tous les instants auprès de personnes, mineures ou majeures, des deux sexes, présentant prioritairement un handicap moteur.
Cette recherche d’une qualité de vie optimale s’articulera autour de 4 axes en interaction constante :
Trois services y sont développés : un service résidentiel pour jeunes (S.R.J.) un service résidentiel pour adultes (S.R.A.) et un service d’accueil de jour pour adultes (S.A.J.A.).
En fonction des besoins en évolution, d’autres services pourraient y être déployés : soins palliatifs, service d’accompagnement ou service de logements supervisés…

Les services agréés par l’A.V.i.Q. de l’ASBL « le Château Vert » visent :
→ Des lieux de vie où la personne vit, se sent « chez elle » de manière équilibrée.
→ Un accompagnement individualisé, en constante évolution, par une équipe pluridisciplinaire.
→ Un changement de modèle d’hébergement en proposant des unités de vie de plus petite dimension.
→ Des réponses apportées aux besoins d’estime de soi, de valorisation, de dépassement et d’autonomie.
→ Un investissement technologique en vue d’augmenter l’autonomie des bénéficiaires en termes de mobilité, de communication et de commande sur l’environnement.
→ L’épanouissement lors d’activités valorisantes à l’intérieur des services ou lors de rencontres extérieures et/ou des expériences extérieures au lieu de vie.
→ La complémentarité mutuelle avec les équipes des écoles en cas de scolarisation.
→ Une approche d’accompagnement tournée autour d’un projet de vie défini avec la personne, ses accompagnants, sa famille et ses partenaires (écoles, équipes, activités extérieures).
→ Une charte en vue de baliser la réflexion et l’accompagnement des personnes en matière de vie relationnelle, affective et sexuelle.
→ La considération de la personne comme « acteur » de sa vie et de ses choix jusqu’en fin de vie.
→ Une réflexion éthique autour des « bonnes pratiques » et la bientraitance.

L’altruisme et la compassion fondent l’engagement de chacun, à son niveau, sa fonction et sa place dans l’organigramme, en vue de répondre aux besoins exprimés ou non, manifestés ou ressentis des bénéficiaires.
L’accueil de tous, bénéficiaires comme intervenants, sans distinction de conviction philosophique ou religieuse, de classe socio-culturelle ou d’origine ethnique contribue au respect et la richesse de la diversité.
Le libre choix, la liberté de circulation et l’ouverture vers l’extérieur contribuent à favoriser l’autodétermination. Ainsi, la possibilité d’émettre un choix, le respecter et l’amplifier conviennent à l’élaboration partagée d’un projet de vie et de fin de vie.
Considérer une personne présentant un handicap comme une personne « à part entière » ne peut rester un vœu pieux.
Il convient de développer une politique quotidienne du respect de l’intimité, du parcours de la personne et sa famille, des convictions personnelles, des choix de vie… tout en recherchant un équilibre permanent avec la vie en collectivité.
Cette valeur s’applique également aux différents intervenants au sein de l’organisation.
Le développement d’un processus d’autonomisation permet d’accéder au « monde des possibles » tout en tenant compte des limites physiques, cognitives, médicales ou sociétales…
Une atmosphère et un regard positifs rendent l’accompagnant plus puissant, plus adéquat et plus juste.
La participation citoyenne et la valorisation des rôles sociaux deviennent un levier de changement et d’ouverture.
L’articulation entre les différentes équipes et les différents intervenants autour de la personne (écoles, médecins, familles, services extérieurs…) vise la fluidité dans la communication, la cohérence dans l’action, le sentiment de coopération et la vision partagée du projet de vie de la personne.

36 places agréées
3 conventions nominatives

34 Places agréées
4 conventions nominatives

Octroi de points pour
10 personnes accueillies

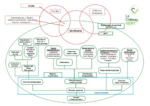
Elle est composée de:
* 1,8 équiv. tps. plein chefs éducateurs
* 21 équiv. tps. plein éducateurs

Elle est composée de:
* 2,8 équiv. tps plein chefs éducateurs
* 18 équiv. temps plein éducateurs

Elle est composée de
* 3,5 équiv. tps plein éducateurs

Elle est composée de:
* 0,5 équiv. tps plein chef éducateur
* 3 équiv. tps plein éducateurs
* 2 équiv. tps plein infirmiers
* 2 équiv. tps plein aides-soignants

Elle est composée de:
* 1 équiv. tps plein responsable logistique
* 2,5 équiv. tps plein personnel de cuisine
* 5,8 équiv. tps plein personnel de buanderie et d'entretien
* 4 équiv. tps plein personnel technique
* 1,5 équiv. tps plein chauffeur

Elle est composée de:
* 3 équiv. tps plein kinésithérapeutes,
* 2 équiv. tps plein ergothérapeutes
* 1 équiv. tps plein logopède
* 12,5 équiv. tps plein infirmiers et aides-
soignants
* 0,5 équiv. tps plein personnel administratif soins
* 0,2 équiv. tps plein médecin coordinateur

Elle est composée de:
* 1 équiv. tps plein directeur
* 1 équiv. tps plein responsable administratif et financier
* 0,8 équiv. tps plein responsable
pédagogique
* 0,8 équivalent temps plein responsable santé

Elle est composée de:
* 2 équiv. tps plein assistantes sociales
* 1 équiv. tps plein psychologue

Elle est composée de:
* 3 équiv. tps plein personnel administratif, financier et R.H.
N° d’entreprise : 0448 033 201
Déduction fiscale pour un don à parir de 40,00€
IBAN : BE45 0689 1007 9689
BIC : GKCCBEBB
© 2018 Tous droits réservés
Le Château Vert s'engage à limiter l'utilisation de vos données à sa stricte information sur le profil de personne qui visite son site web. Aucune de vos informations ne sera stockée, divulguée ou exploitée en dehors de ce cadre stricte.